

触摸梦想,圆梦未来。作为传媒教育界的领军力量,中国传媒大学整合全校及业界优质师资资源,致力于培养具有较高文化艺术修养、中国情怀,国际视野、深厚的人文素养,扎实的语言基本功,优秀的跨文化领悟力和表达力,能够通过全球化媒介讲好中国故事、拍摄中国影片、传播中国传统文化,实践跨文化传播,服务世界文明互鉴的复合型国际传播人才,并为中国高等教育事业培养和选拔高素质专业型后备人才。


热爱传媒、执着于艺术、有意在影视创作、戏剧表演和播音主持方向长期发展,提高传媒素养的青少年。



7月29日-8月4日,每营50人,共1期
7月29日-8月4日,每营50人,共1期
7月29日-8月27日,每营50人,共1期
7月29日-8月12日,每营50人,共1期
8月4日-8月13日,每营40人,共3期
8月4日-8月13日,每营40人,共3期
上课地点:中国传媒大学(视学校疫情防控工作要求动态调整);
住宿酒店:中传国际交流中心或周边同等价位酒店。



少年演说家营日程


戏剧表演营日程


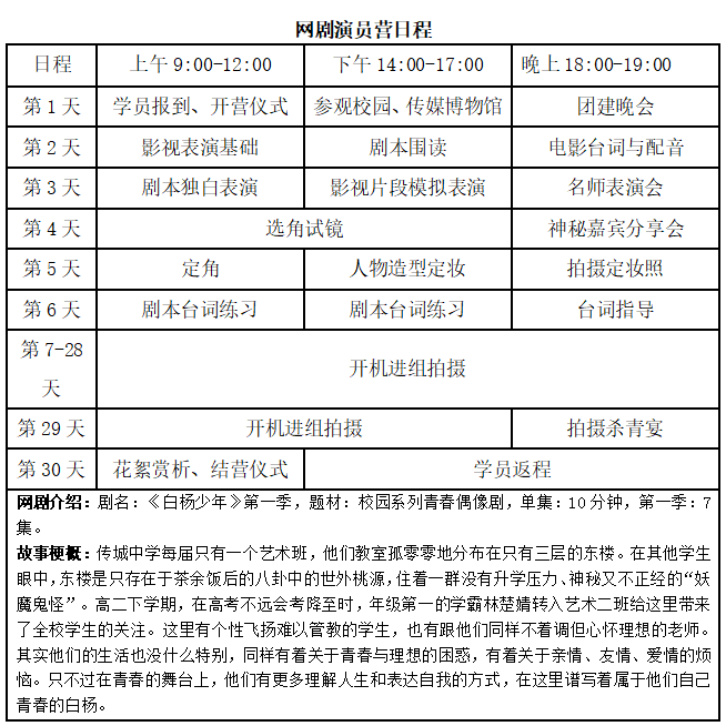
网剧演员营日程


微电影创作营日程

中英双语主播营日程

中韩双语主播营日程

提高学员的媒介素养、艺术素养、表达能力、团队意识和自信心,让热爱传媒艺术的学员进一步强化专业优势,找到持续努力的途径及动力,为学员日后的传媒专业学习和实践打好基础。
1、体验“中国广播电视及传媒人才摇篮”、“信息传播领域知名学府”——中国传媒大学的校园文化学习生活。
2、聆听中国传媒大学教师最专业的辅导和点评。
3、学习传媒类专业课程,亲身实践,完成个人作品,你将成为演说家、表演家、播音员,充分感受传媒艺术的魅力。
4、分享专业表演家、播音员、主持人等传媒精英的实践经验。
5、参观传媒博物馆,用自己的视角解读中国传媒发展历史。


7800元/人,7天营
8900元/人,7天营
48500元/人,30天营
26500元/人,15天营
12800元/人,10天营
费用包括:夏令营期间的学费、辅导费、学习资料费、教室、拍摄录制、影视器材、住宿费、餐费、参观体验费用、学员意外险、旅游大巴。
不含外地往返营地的大交通费及夏令营期间的个人消费。
账户名:中国传媒大学;
开户行:工行北京八里庄支行;
银行账号:0200003809088005906。
请务必汇款附言:教育发展中心、夏令营名称,学生姓名,并将汇款凭证发送至王老师。原件请妥善保存,报到时持原件办理入营手续。在开营前7日停止汇款。



体验
详细了解和体验中国传媒大学的校园学习与文化生活;
参观
了解传媒行业的发展和设备的更新,参与解读博物馆的历史;
作品
在专业教师的指导下,根据学生特点录制个人传媒特色的作品;
证书
经考核合格,颁发中国传媒大学培训教育专用证书。获评优秀作品的学员,颁发优秀学员证书;
照片
夏令营集体合影和获奖照片。


中国传媒大学教育发展中心
地址:北京市朝阳区中国传媒大学23号楼
电话:01085795617、18511286897
咨询:王老师